-
-
-
Tổng tiền thanh toán:
-
FCT là máy kiểm tra chức năng board mạch, linh kiện điện tử, đáp ứng các chỉ tiêu hay yêu cầu mà board mạch cần có. Thông thường quy trình kiểm tra được sử dụng khi kết thúc quy trình lắp ráp và hàn mạch.
Việc này được xem là khâu đánh giá chất lượng sản phẩm sau khi gia công, quá trình đánh giá được thực hiện thông qua máy và được lưu lại để kiểm duyệt.
Việc vận hành và theo dõi vận hành được thông qua một màn hình máy tính, trên này sẽ có đầy đủ chi tiết các thông số và mô phỏng cho tất cả quá trình hay chức năng được kiểm tra.
Kiểm tra chức năng được thực hiện một cách tự động bởi các nhà khai thác dây chuyền sản xuất bằng phần mềm kiểm tra.
Để hoàn thành việc này, phần mềm sẽ giao tiếp với bất kỳ thiết bị lập trình bên ngoài nào như bảng I / O, đồng hồ vạn năng kỹ thuật số và cổng giao tiếp.
Sơ đồ kết nối máy FCT

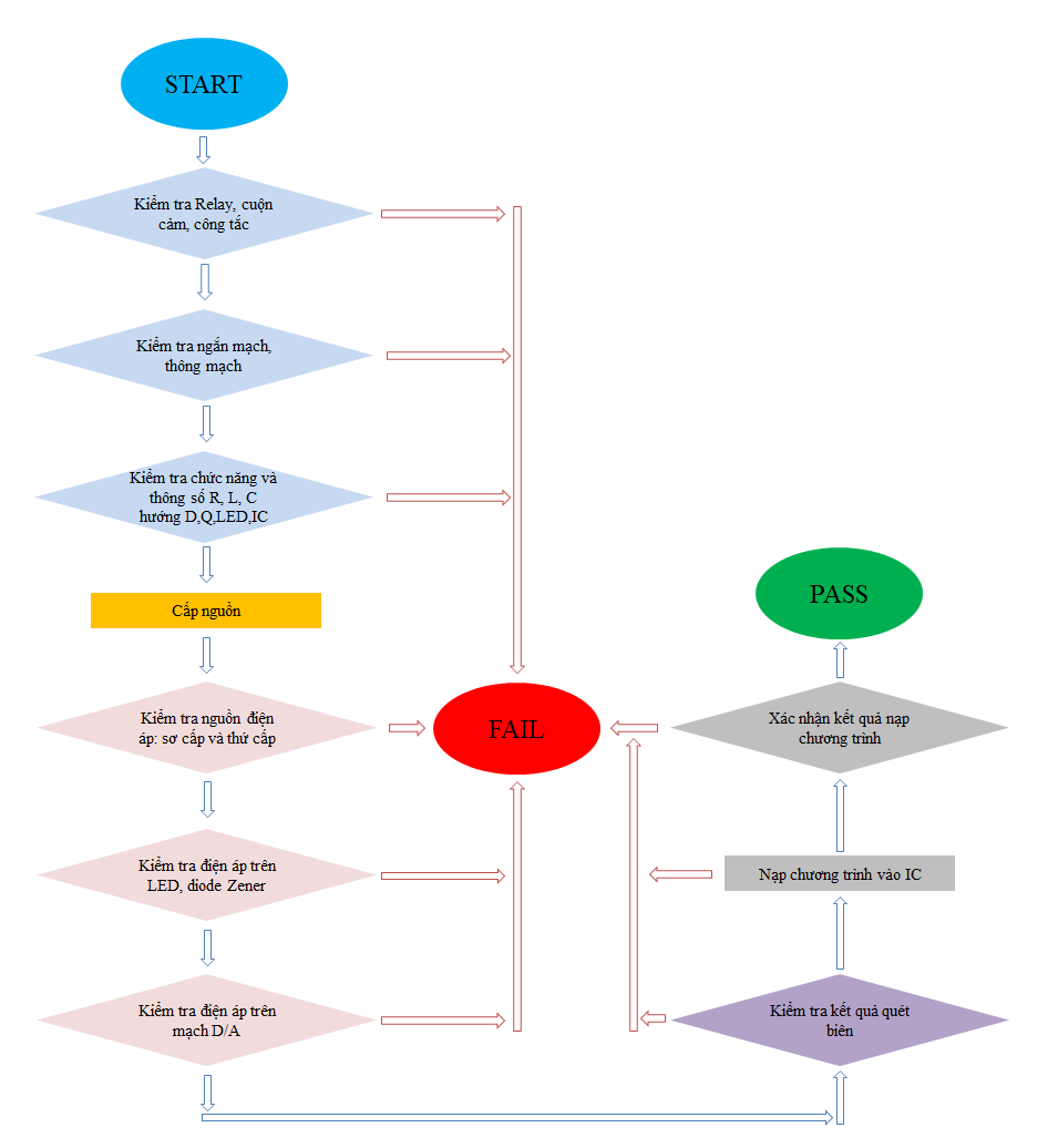
Sơ đồ thuật toán xử lý FCT

Dịch